
【摘要】 教育產業近年來成為投資熱點,2016年營利性民辦學校性質的確定更帶動了教育產業市場化的競爭。營利性民辦學校具有公司與學校雙重性質,舉辦該類型的民辦學校需平衡二者間的關系。本文擬通過對營利性民辦學校治理結構頂層設計的探討,促進辦學活動能夠順利運營并兼顧投資者的投資權益。
【關鍵詞】 營利性民辦學校 校董會 治理結構
2016年《中華人民共和國民辦教育促進法》(以下簡稱《民辦教育促進法》)的修改草案的通過,明確將民辦學校劃分為營利性和非營利性兩類。其中,營利性民辦學校的舉辦者可以取得辦學收益,辦學的結余依照公司法等有關法律、行政法規的規定進行分配。該草案的通過進一步厘清了社會資本參與投資民辦學校的法律權利和監管要求。隨著民辦教育市場的放開,該法的出臺無疑將推動更多的資本進入教育行業投資,為整個民辦教育行業的快速發展提供資本助力。
依據《工商總局、教育部關于營利性民辦學校名稱登記管理有關工作的通知》的規定,營利性民辦學校應按照《公司法》的規定,依法注冊公司形式作為法律主體。但同作為教育機構,營利性民辦學校亦兼具公益性,因此營利性民辦學校治理結構不完全等同于公司的治理結構。就此,《民辦教育促進法》亦作出了相應規定。
本文將嘗試從營利性民辦學校決策機構、執行機構、監督機構三個層面,結合法律實踐,就營利性民辦學校的治理結構進行簡要分析。
一、營利性民辦學校的決策機構
(一)現行法律規定
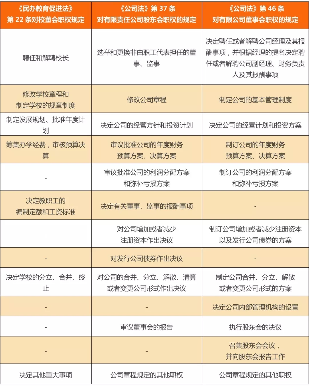
1. 校董會、股東會及董事會的決策權限和關系
《民辦教育促進法》第20條中規定學校理事會或董事會(以下簡稱校董會)為決策機構。同時,《公司法》中第36條明確規定了股東會作為公司的權利機構。如上文所述,基于營利性民辦學校的法律主體形式為公司,即營利性民辦學校應當同時受到《公司法》及《民辦教育促進法》的監管要求。在這種邏輯下,作為營利性民辦學校決策機構的校董會是否能夠等同于作為權力機構的股東會呢?已經設置校董會的營利性民辦學校是否還需設立公司董事會呢?筆者結合兩部法律的相關規定,對校董會、股東會、董事會的職權進行了簡要整理:

從以上圖表可見,雖然校董會與股東會的部分職能類似,但分屬于不同層級。股東會是社會投資人作為股東,參與營利性民辦學校決策的權力機構。作為特殊形式的公司,營利性民辦學校的校董會類似于公司董事會,作為決策機構負責重大事項的議事和決策。至于校董會和公司董事會是否為重合關系,現行法律并未明確規定。筆者認為,應該根據作為承載營利性民辦學校的公司的具體職能和經營范圍確定。如果公司僅負責投資和經營單一學校業務,則從避免議事程序繁冗角度,可以考慮董事會和校董會合二為一;但如果公司所負責投資和經營的業務相對廣泛,還涉及其他民辦學校衍生業務或多個民辦學校,則可以考慮公司董事會和學校校董會的分層設置。當然,實踐中,還需結合社會投資人各方的商業考慮和安排,統籌制定。
2. 校董會的人員組成和任職資格要求
《民辦教育促進法》第21條規定“學校理事會或董事會由舉辦者或者其代表、校長、教職工代表等人員組成。”同時,在《國務院關于鼓勵社會力量興辦教育促進辦法民辦教育健康發展的若干意見》也規定了“董事會(理事會)應當優化人員構成,由舉辦者或者其代表、校長、黨組織負責人、教職工代表等共同組成”。
基于上述法律規定,營利性民辦學校權利機構應當包含舉辦者或其代表、校長、黨組織負責人、教職工代表。在校董會機構人數的設定上,《民辦教育促進辦法》規定為5人以上。該人員構成不同于一般有限公司董事會人員構成。筆者認為,這是由于營利性學校兼具有公益性,因此決策機構中規定校長及教職工代表的地位,意在平衡了民辦學校營利性與公益性二者之間的關系。
除人員構成外,關于營利性民辦學校校董會人員資格規定也有特殊要求。根據《民辦教育促進法》第21條規定,學校三分之一董事應當具有五年以上教學經驗,且司法部正在公開征求意見的《民辦教育促進法實施條例》第25條規定“民辦學校理事會、董事會或者其他形式決策機構的負責人應當具有中華人民共和國國籍,具有政治權利和完全民事行為能力,在中國境內定居,信用狀況良好,無故意犯罪記錄或者教育領域不良從業記錄。未經批準,國家機關工作人員不得擔任民辦學校決策機構的成員。”從前述規定不難看出,法律雖然肯定了營利性民辦學校作為教育性產業的市場屬性,但亦強調對民辦學校開展專業化決策的監管邏輯。
3. 校董會的議事機制和表決辦法
《民辦教育促進法》中未明確規定關于權力機構的表決辦法,但《民辦教育促進法實施條例征求意見稿》第26條規定:重大事項應當經三分之二組成人員同意即可。結合前述立法本意,筆者認為除規定的重大事項外的其余事項,舉辦者可以通過營利性學校的章程設定對表決方法作出相應規定,同時在學校章程中還需進一步明確“重大事項”的外延和具體細項。
(二)校董會設置的法律建議
基于《民辦教育促進法》的相關監管要求,舉辦營利性民辦學校不完全同于成立公司,校董會的人員構成有著特別的監管要求。在這種邏輯下,如何保護社會投資人的投資利益,如何平衡校長與校董會之間的關系,如何平衡教職工代表與社會投資人之間的關系,是設定營利性民辦學校校董會的關鍵。
校董會負責決策學校辦學活動的重大事項,因此社會投資人必然需要委派代表作為校董會的成員參與學校重大事項的決策,通過代表傳達社會投資人的意見或建議,從而達到社會投資人對學校辦學活動的管理。從保障投資人的權益角度,其委派的代表在校董會中應盡可能占據三分之二以上的席位,如學校章程規定校董會席位為7人,其中包括舉辦者委派代表4人、校長1人、黨組織負責人1人、教職工代表1人。當然,若社會投資人委派的代表在同時兼有校長或其他成員身份的情況下,也可設置5人組成的董事會成員,即代表董事2人、代表兼具校長或黨組織負責人1人、其他2人。通過章程中對校董會人員數量的設置,從而達到保障社會投資人充分參與學校日常辦學決策。
如社會投資人相對缺乏民辦教育運營經驗,則從尊重專業人士開展專業經營活動角度,可以在學校章程中,對于校董會與校長/校長辦公會之間的職權進行明確的劃分和設定。
二、營利性民辦學校的執行機構
(一)現行法律規定
《民辦教育促進法》規定了校長負責學校的教學及行政管理工作,但并未具體規定是否需由校長成立具體的執行機構。由此可見,校長在營利性民辦學校中扮演的角色至關重要,不僅作為校董會的必備成員,同時負責了整個學校的教學及行政管理工作,可以看出校長職權與執行機構的職權的重合度極高。因此,應當視校長為營利性民辦學校的執行機構或者執行機構負責人。
以下圖表從《民辦教育促進法》和《公司法》對比校長與公司經理的職權:

通過對比可以發現,雖然關于營利性學校的校長職權規定與公司法對于執行機構職權規定具有一定差距,但是其職能上兼具了執行機構職能,因此營利性民辦學校校長可以看作為執行機構。
(二)執行機構設定的法律建議
具體而言,校長作為校務委員會和學術委員會的委員領導開展相關工作。校務委員會主要負責審議學校發展工作計劃、學校主要制度、及學校有關辦學的重大問題,保證學校各項工作的順利開展。學校辦學活動事項繁多,不僅涉及教學活動,還包括學校的日常運營管理,而校長雖然作為執行機構,亦不能事無巨細地參與到各項工作中,因此民辦學校可以根據具體管理職能的分類,設置校務委員會、學術委員會等各行政機構共同實施學校辦學活動的日常管理,例如后勤、財務工作、中層的人事任免等行政工作。學術委員會主要負責學校的教學活動,負責教材的編制、科研成果的申報、職稱的評審等學術類工作。校務委員會或學術委員可以采用具體事項審議制,以多數通過為表決方法,具體表決方式需通過學校章程加以明確。
值得注意的是,雖然為校長領導下的兩委員會,但最后都應對校董會負責,對于應由校董會決策事項,經審議后交由校董會最后進行決策,充分保障校董會對學校日常辦學活動的決策權。
另需注意的是,校長作為執行機構,主要負責學校日常的辦學活動及行政管理事務,如何保障校董會在此情況下能夠掌控對學校整體的決策權,筆者認為,主要從以下幾個方面而言:1.學校管理制度方面,校長有擬定并報請校董會審批的權力,而最終對學校管理制度敲定的決策權應當規定在校董會的決策范圍內。2.關于財政預算方案的決定權應當由校董會審批。校長作為執行機構,負責日常行政事務的管理,對財政預算方案有建議或擬定的權力,但不享有決定的權力。既然為營利性民辦學校,其經營辦學具有可營利性,其財政情況及決議應當報由校董會審批。3.校董會適當下放人事任免權。對于營利性學校的人事任免權應當分為兩個層級,第一個層級是由校董會決定的,例如校長、副校長及財務人員等學校的高級管理人員,這部分人員作為學校辦學活動的主要管理者,應當由校董會表決任免;另一層級則是對教職工的人事任免權,因這部分人員主要提供教學工作,校長作為教育專業人員可以直接決定該類教職工人員的人事任免。
三、營利性民辦學校的監督機構
(一)相關法律規定
《民辦教育促進辦法》及其他相關民辦教育配套法律規范均明確規定了學校治理機構中應當設立監督機構,并且規定了監督機構組成人員應當包含黨的基層組織代表,且教職工代表不少于1/3。教職工人數少于20人的民辦學校,可以只設1至2名監事。并且《民辦教育促進法實施條例送審稿》中還明確規定了民辦學校監督機構的教職工代表不得少于三分之一。
值得注意的是,現行規定中,既有民辦學校監事會或監事的相關規定,亦有涉及學校工會、教職工代表大會的相關規定。對于公立學校而言,多年的運營中已對學校工會、教職工代表大會的職權有著明確的界限。但于營利性民辦教育機構而言,如何平衡監事會、學校工會、教職工代表大會的監督權利范圍,值得重視。
(二)監事機構設置的法律建議
監事機構行使監督權,應保持其獨立性,應不隸屬于學校的執行機構和校董會。因此,在對監事機構的人員產生程序上,應考慮其選舉程序或委派程序的獨立性問題。同時,作為監督機構,對學校的教學、行政管理、后勤管理等各方面活動進行監督,其成員應該具有普遍性。因此,筆者建議在對監事機構成員選舉或委派時,應當考慮多渠道推薦產生,例如由投資人、教職工代表大會、黨組織等各機構產生,保證監事會成員的普遍性和中立性。監事機構除監督學校日常辦學行為的同時,應當列席學校權力機構會議,對權力機構決策等進行監督。
同時,可以考慮通過教職工代表大會、監事會、家長委員會、學生會等,多個層級、多個維度,設置相應的監督權利和監督程序。
結 語
營利性民辦學校既為公司性質的法律主體,其應當受《公司法》與《民辦教育促進法》共同約束,但同時營利性民辦學校兼具學校性質,其治理結構必然有別于一般有限公司。因此,章程作為營利性民辦學校運營管理的主干線,是平衡現階段法律適用的潤滑劑,使學校的運營管理規范化。通過章程平衡各治理結構之間的關系,從而完善學校管理機制。
(作者:汪飛 / 劉文雨)